أغرب ديانات الشرق الأوسط تسمع عنها للمرة الأولى موقع سيدي
ما هي الديانات السماوية موضوع
اقتباسات Sur Twitter انواع الديانات في كل انحاء العالم Http T Co Vu0dfkoz
بوابة الأديان ويكيبيديا
خريطة الأديان والآلهة فى العالم 6 4 مليار نسمة ينتمون إلى 22 ديانة 2 3 مليار مسيحى والإسلام ديانة 24 من البشرية ومليار شخص يدينون بالهندوسية و1 2 مليار إنسان بلا دين والمارادونية وساينتولوجى الأغرب اليوم السابع
ديانات هندية ويكيبيديا
أغرب أنواع الصيام في الديانات حول العالم Youtube
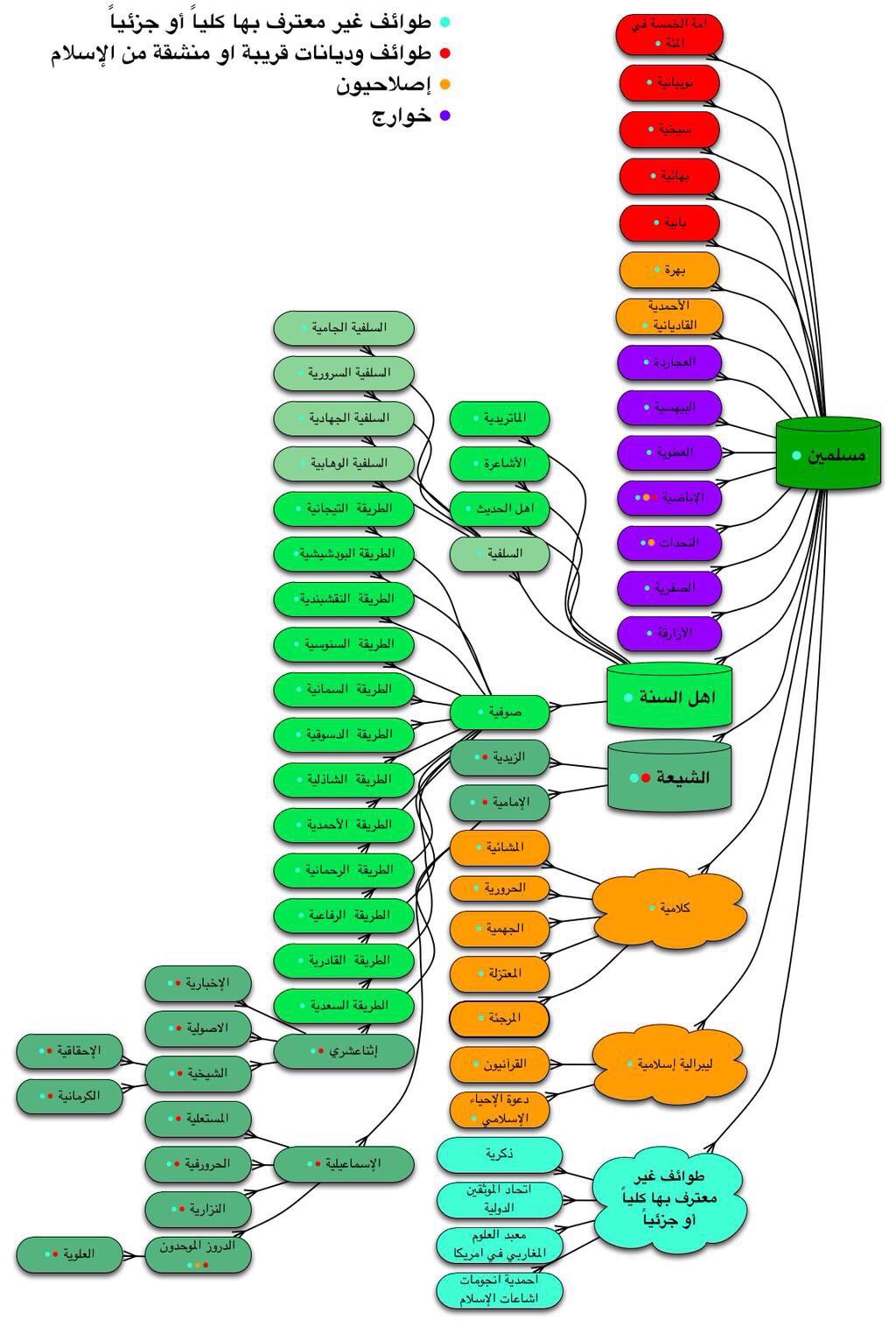
التعداد الديني في العالم أنواع الديانات مجموعة من ديانات العالم ويكي عرب
دين معتقد ويكيبيديا
ماذا تعرف عن الصوم في الديانات المختلفة حول العالم نون بوست
أشهر الديانات التي عاصرت الأنبياء والرسل عليهم السلام لفلي سمايل
عدد الديانات السماوية موضوع
Ramy Alshareef رامي الشريف Twitterissa أنواع المذاهب و الديانات نصيحة اليوم اختصر شعورك بكلمه